williamhill英国官网
学校首页
办事大厅
教务管理
邮件系统
首页
威廉概况
党建工会
学科专业
师资队伍
教育教学
科学研究
团学工作
威廉希尔
就业创业
下载中心
校友风采
通知公告
图片新闻
人才培养
新闻动态
多彩文法
文法院训
豫商文化研究
模拟法庭
科普创作基地
精品课程
学工品牌
文法简介
机构设置
现任领导
领导信箱
理论学习
组织生活
党员风采
工会活动
学科建设
专业介绍
教学团队
专家教授
名师风采
教学动态
实践实训
校企合作
科研团队
科研动态
科研成果
学术交流
思政教育
日常管理
学生活动
心理健康
社团风采
招生信息
就业信息
创新创业
校招信息发布
就业创业指导
就业创业政策
就业手续办理
常用表格
校友组织
校友风采
校友活动
校友联络员
校友文苑
感恩回馈
豫商文化研究
通知公告
图片新闻
人才培养
新闻动态
多彩文法
文法院训
豫商文化研究
模拟法庭
科普创作基地
精品课程
学工品牌
当前位置:
首页
>>
豫商文化研究
>>
正文
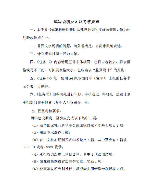
豫商文化科研创新团队建设
2017-06-19 08:38
(点击:
)
[
文章下载
] [字号:
大
中
小
]
上一条:王伟琴所长参加中华文学史料学学会古代文学史料研究 分会2017年年会暨中原文学文献国际学术研讨会
下一条:豫商文化研究所简介
【
关闭窗口
】
中国传媒大学
|
郑州大学法学院
|
河南省法学会
|
中国秘书学会
|
大河网
|
中原网
|
河南省知识产权局
|
郑州市中级人民法院